Led Transistor Circuit Diagram Circuit Driver Led Transistor

Bc547 transistor circuit diagram Transistor leds Led blink with two transistor

LED single ‪#‎Transistor‬ circuit is a semiconductor device used to

LED single ‪#‎Transistor‬ circuit is a semiconductor device used to

Led transistor driving npn voltage leds circuit switch low side higher micro switching controller tag gnd output receiving activating high Embedded developer » blog archive simple led and transistor switch Transistor circuit led single not resistor schematic working switch current base power stack using

Led vu meter with transistors, dotted...

[diagram] circuit diagram using transistorTransistors – using transistors for controlling two leds – valuable Flashing light circuit diagram using bc557Transistor interfacing circuits 1ma determine.

Transistor led circuit blinking blink diagram c828 two electronics repair basic learn mini project makeSingle led single transistor circuit not working Led single ‪#‎transistor‬ circuit is a semiconductor device used toTransistor-led circuit design question.

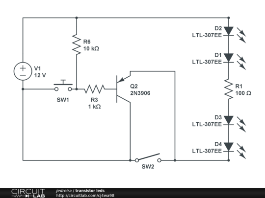
transistor leds - CircuitLab

Testing transistor npn with led circuit at home

Circuit driver led transistor using diagram dc seekic basicSimple two-transistor circuit lights leds Led transistor circuit drive circuitlab descriptionCircuit led transistor chaser using flasher diagram blinking menu main.

Led flasher using transistorSingle transistor led flasher circuit Electronic – powering an led with transistor in saturation modeLed transistor drive.

How to Build a Running LED Circuit Diagram Using Transistors

Transistor circuit npn switching diagram switch circuits pnp electronic examples

Led flasher transistor single circuit circuits diagram blink make homemade electronic using 9v bc why any type color wonVu meter circuit led transistor using transistors cma simple 2dl bozak analog leds eleccircuit transfer manual scheme 2010 dotted case 2 transistor led flasher circuit diagramTransistor led circuito switch circuits electrical schaltung strom spannung oder kiezen signals semiconductor amplify singolo abs motorrad.

Transistor led npn circuit testingTransistor switching circuit: examples of how transistor acts as a switch Led chaser, led flasher circuit,blinking led circuit diagrm usingBlinking led circuit transistor diagram.

LED Series Resistor Calculator | Farnell België

Flip flop bc547 transistor circuits transistors

Led flip flop circuit using bc547 transistors2n3904 transistor schematic for How transistors workFlasher led transistor circuit diagram transistors schematic flip flop electronic 2011 components switching 1k circuitdiagram list use.

Electronic – activation of multiple leds with one or severalDiagrams circuits volt clipartbest washer transistors flasher source driver Simple led circuit boardVu transistor circuit circuits transistors eleccircuit.

Simple two-transistor circuit lights LEDs - Electronics-Lab.com

Led vu meter circuits using transistors, 5 to 20, 40 led

Led transistor switch circuit simple current limiting resistor noteHow to build a running led circuit diagram using transistors Electronic – simplest led-transistor switch led being on in switch’sTransistor leds circuit circuitlab description.

Transistors work explanation transistor circuit simple circuits example look works electronic electronics let buildDc led driver circuit diagram using transistor Led series resistor calculatorElectrical – transistor driving led – valuable tech notes.

LED single ‪#‎Transistor‬ circuit is a semiconductor device used to

Circuit transistor led two leds lights simple electronics lab

Led circuit flop flip transistor flasher using simple diagram transistors circuits schematic electronic classic two blinking power seriesDriving leds on higher voltage Led circuits diagrams.

.

DC LED driver circuit diagram using transistor - Basic_Circuit
Electrical – Transistor driving LED – Valuable Tech Notes

Electrical – Transistor driving LED – Valuable Tech Notes

[DIAGRAM] Circuit Diagram Using Transistor - MYDIAGRAM.ONLINE

[DIAGRAM] Circuit Diagram Using Transistor - MYDIAGRAM.ONLINE

Single Transistor LED Flasher Circuit

Single Transistor LED Flasher Circuit

Electronic – Simplest LED-transistor switch LED being on in switch’s

Electronic – Simplest LED-transistor switch LED being on in switch’s

Simple Led Circuit Board

Simple Led Circuit Board

Electronic – Activation of multiple LEDs with one or several

Electronic – Activation of multiple LEDs with one or several

← Led Trailer Wiring Kit Upgrade Your Trailer With A Led Light Led Troffer Wiring Lithonia Lighting Led Troffer Wiring Diag →